24 февраля. Мини-футбол. Традиционный турнир

Игры различных орг. групп. Анонсы, обсуждения, впечатления.

Модератор: Bestiya

24 февраля. Мини-футбол. Традиционный турнир

Сообщение Ahill » 29 янв 2013 13:00

Всем доброго дня!

Объявляем о проведении традиционного, третьего по счету, зимнего турнира по мини-футболу.
Дата - 24 февраля 2013 г.
Место - спортзал МГИМО.

Организаторы: "Восьмой спецотдел", "Сенеж", кто ещё готов? ;)

Подробности в течение ближайших дней.
Регистрация в этой теме.
С уважением, Вячеслав
Ahill
Аватара пользователя

 
Сообщения: 790
Зарегистрирован: 21 апр 2008 23:20
Откуда: Москва
Команда: Восьмой спецотдел

Re: 24 февраля. Мини-футбол. Традиционный турнир

Сообщение Matroskin » 11 фев 2013 14:56

турнир пройдет 24 февраля в воскресенье.

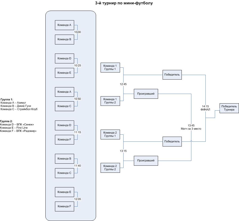
Турнир будет проходить с 10-00 до 15-00 в МГИМО. Время каждой игры - согласно проведенной жеребьевке, также будет размещено здесь, на конференции.

Схема проезда - http://mgimo.ru/sport/contacts.phtml

Командный сбор на весь турнир - 2500 руб с команды.

Жеребьевка пройдет 18 февраля.

Согласно жеребьевке, команды будут разделены на 2 группы.
Играют каждый с каждым.
полуфинал
Матч за 3-е место.
Финал......

Товарищеские матчи не попавших команд в финальную часть.
Награждение победителей.

Формат матчей.
2 тайма по 10 минут, перерыв между таймами - 2 минуты.
играем 5+1
замены не регламентированы.
ВАЖНО!! Первый матч начнется строго в 10-00! невыход команды на площадку, опоздание на матч Техническое поражение 0-3.
Команды, участвующие в турнире, должны прибыть к месту проведения турнира не позднее 15 минут до начало своих матчей.

Фанаты,группы поддержки команд всячески приветствуются!!


P.S. Азимут, кубок привезите)))))))))))))))))))))))))))))
Я за себя не отвечаю!(с) на СК

Только в Сенеже можно стать дедом, не имея внуков.
Matroskin
Аватара пользователя

 
Сообщения: 711
Зарегистрирован: 07 дек 2008 19:05
Откуда: Москва
Команда: ВПК "СенежЪ"

Re: 24 февраля. Мини-футбол. Традиционный турнир

Сообщение Ahill » 12 фев 2013 17:08

Дополню.
Игровой взнос - исключительно для формирования призового фонда и, возможно(!) частичного покрытия аренды.
С уважением, Вячеслав
Ahill
Аватара пользователя

 
Сообщения: 790
Зарегистрирован: 21 апр 2008 23:20
Откуда: Москва
Команда: Восьмой спецотдел

Re: 24 февраля. Мини-футбол. Традиционный турнир

Сообщение Simba » 13 фев 2013 17:29

Участвуем
Simba
Аватара пользователя

 
Сообщения: 13
Зарегистрирован: 21 ноя 2007 19:05
Откуда: Москва
Команда: СК First Line

Re: 24 февраля. Мини-футбол. Традиционный турнир

Сообщение NicK [Wild Geese] » 20 фев 2013 14:31

Участвуем.
Изображение
NicK [Wild Geese]
Аватара пользователя

 
Сообщения: 269
Зарегистрирован: 13 июл 2010 09:52
Откуда: МО
Команда: Дикие Гуси

Re: 24 февраля. Мини-футбол. Традиционный турнир

Сообщение Matroskin » 22 фев 2013 14:31

сообщение на коррекции
Я за себя не отвечаю!(с) на СК

Только в Сенеже можно стать дедом, не имея внуков.
Matroskin
Аватара пользователя

 
Сообщения: 711
Зарегистрирован: 07 дек 2008 19:05
Откуда: Москва
Команда: ВПК "СенежЪ"

Re: 24 февраля. Мини-футбол. Традиционный турнир

Сообщение Ahill » 23 фев 2013 17:54

Турнирная таблица
Вложения
Турнир по футболу 2013.jpg
С уважением, Вячеслав
Ahill
Аватара пользователя

 
Сообщения: 790
Зарегистрирован: 21 апр 2008 23:20
Откуда: Москва
Команда: Восьмой спецотдел

Re: 24 февраля. Мини-футбол. Традиционный турнир

Сообщение Ahill » 24 фев 2013 18:36

Спасибо всем, кто, не смотря ни на что, приехал и принял участие в турнире!
Пусть тех, кто ведет здоровый образ жизни и не так много, но, все-таки, мы есть!
И, самое главное, сегодня мы все в очередной раз подтвердили, что страйкбол - игра друзей! НИ ОДНОГО спорного момента и выяснения отношений за весь турнир. Так держать!
С ПРАЗДНИКОМ, МУЖЧИНЫ! ;)

Итоги:
1 место - Страйкбол Клуб
2 место - Сборная команда ВПК "Сенеж" и "Азимут"
3 место - First Line

ссылка на все остальные фото будет размещена здесь в течение этой недели
Вложения
IMG_2303.JPG
IMG_2282.JPG
IMG_2277.JPG
IMG_2235.JPG
IMG_2187.JPG
С уважением, Вячеслав
Ahill
Аватара пользователя

 
Сообщения: 790
Зарегистрирован: 21 апр 2008 23:20
Откуда: Москва
Команда: Восьмой спецотдел

Re: 24 февраля. Мини-футбол. Традиционный турнир

Сообщение NicK [Wild Geese] » 24 фев 2013 21:15

Спасибо за турнир!

Спасибо противнику за хорошую игру. Реально все на турнире выкладывались на полную.
Спасибо моей команде за волю к победе в финальном матче.

Только положительные эмоции :wink:
Изображение
NicK [Wild Geese]
Аватара пользователя

 
Сообщения: 269
Зарегистрирован: 13 июл 2010 09:52
Откуда: МО
Команда: Дикие Гуси

Re: 24 февраля. Мини-футбол. Традиционный турнир

Сообщение Troy(FL) » 26 фев 2013 18:34

Всем спасибо! Встать утром 24 февраля (!) и потом играть было более чем интересно)
Troy(FL)

 
Сообщения: 5
Зарегистрирован: 07 фев 2013 09:15
Команда: First line

Re: 24 февраля. Мини-футбол. Традиционный турнир

Сообщение Ajax » 28 фев 2013 11:20

Футбол был хорош а местами даже красив.

Был рад принять участие уже второй раз и надеюсь не последний.

Всем спасибо!

ФЛ - Владыка третьего места!!! :)
Ajax

 
Сообщения: 45
Зарегистрирован: 13 мар 2009 11:05
Команда: First line

Re: 24 февраля. Мини-футбол. Традиционный турнир

Сообщение Troy(FL) » 13 мар 2013 21:05

Фоточки дайте )
Troy(FL)

 
Сообщения: 5
Зарегистрирован: 07 фев 2013 09:15
Команда: First line


Вернуться в Генеральный штаб

Кто сейчас на конференции

Сейчас этот форум просматривают: нет зарегистрированных пользователей и гости: 21